-
MP3 모듈을 이용한 휴대용 MP3/라디오 스피커 만들기전자공작 2021. 5. 24. 13:50반응형

MP모듈을 이용한 스피커 MP3와 라디오가 재생되는 MP3 모듈을 보유하고 있어, 이를 가지고 스피커를 제작해 보았습니다.
우선 사용되는 MP3 모듈입니다. 흔히 보이는 형태로, SD메모리나 USB 메모리를 이용해서 음악 재생이 가능하고, 라디오와 LINE IN기능이 있습니다.

MP3모듈 전면 모듈만 있고, 리모컨을 가지고 있지 않아 방치되고 있던 물건인데, 알리익스프레스에서 파는 리모컨을 적용해보니,
동작을 하더라구요. 카드형 리모컨이라 조작이 좀 불편하긴 하지만 그래도 없는 거보다 좋습니다.

IR리모콘 모양은 MP3 모듈에서 제공하는 매뉴얼에 있는 것과 아주 유사합니다. IR파형을 찍어보니 NEC프로토콜 방식을 사용하고, Address는 0xFF를 사용합니다.

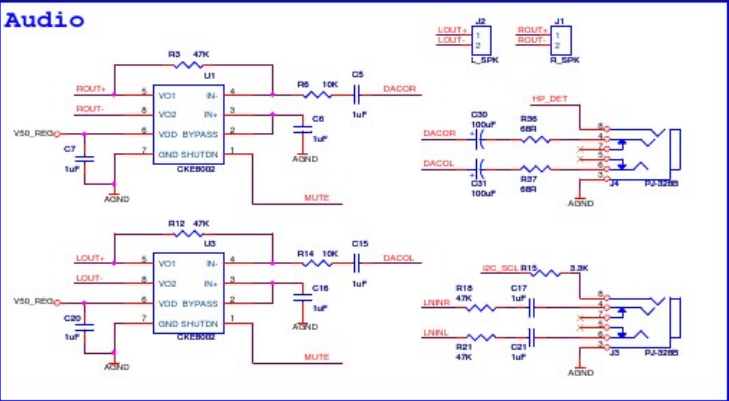
MP3 규격 모듈의 뒷면 PCB를 살펴보면, 앰프 부분이 빠져있습니다.

MP3모듈 Audio회로 GPD6300A의 매뉴얼을 참조해서 회로와 PCB를 분석해봤습니다.
사용되는 CKE8002의 Datasheet를 보면 Max 3w 앰프가 사용 가능하고, 이를 2개 좌우 채널로 사용하는 것으로 보입니다.

CKE8002 저는 핀 맵이 호환되는 2w 짜리 FM8002 칩이 있어 이를 이용하려 합니다.

FM8002 내용이 길어졌는데, 필요한 부품은 아래와 같습니다. 1uF짜리 콘덴서가 당장 없어서 0.1uF짜리로 사용했습니다.
- fm8002 2개
- 47K 2개
- 10K 2개
- 1uF 4개
사용 부품 
부품 실장 회로 회로 작업은 여기까지 하고, 다음은 케이스 가공을 진행합니다.
적당한 크기에 스피커의 울림통을 고려하고자 가로 200mm 세로 50mm로 크기를 잡고, 울림통을 분리하였습니다.

MP3전면 
MP3후면 흡음재 역할을 해줄 스펀지를 울림통에 붙여주었습니다.

스펀지를 붙이지 않은 뒷부분은 배터리를 넣을 공간이라 남겨둔 것으로, 스펀지를 붙인 뒤판을 먼저 붙이고 그 뒤쪽에 배터리를 세워서 안착시킬 계획입니다.
사용된 배터리는 1100mAh짜리 리튬이온을 좌우 2개씩 병렬로 붙여 총 4개를 병렬로 3.7V 4400mAh의 용량을 갖습니다.
배터리를 사용하여 동작 테스트를 해본 결과,
- 일반 동작시 : 40mA ~ 60mA
- 소리를 크게 키워보면: 100mA ~ 140mA
- 리모컨으로 전원 OFF 대기상태: 10mA
- MP3 모듈 Switch OFF : 1mA
이상한 점은 Switch OFF를 하더라도 누설 전류 1mA가 흐른다는 것입니다.
MP3 모듈이 원래 12V --> 레귤레이터 --> 5V로 다운해서 쓰는 것인데, 저는 레귤레이터를 거치지 않고, 5V부분에 배터리를 연결해 놓은 상태입니다.
원인을 분석해본 결과, 레귤 레어터에서 누설전류가 흐르고 있어서, 해당 레귤레이터와 콘덴서 부분을 떼어내었습니다. 아래 회로에서 붉은색 점선 내의 부분입니다.

수정후 아래처럼 Switch를 Off시 발생하던 누설전류가 없어졌습니다.
- 일반 동작시 : 40mA ~ 60mA
- 소리를 크게 키워보면: 100mA ~ 140mA
- 리모컨으로 전원 OFF 대기상태: 10mA
- MP3 모듈 Switch OFF : 0mA(OPEN)
일반적인 사용 시 44mA정도식 소모한다고 생각해보면,
4400mAh / 44mA = 100h, 즉 100시간 정도이고 96시간이 4일 정도니, 대략 3~4일 정도 켜놓을 수 있겠습니다.
리모컨으로 끄고 대기전력으로는 유지 시 대략 18일(4400mAh/10mA=440h) 정도이니, 장기간 안 쓸 때는 꼭 Swith를 Off 해놓아야겠습니다.
MP3 모듈이 들어가는 중간 부분의 뒤쪽 부분은 아래처럼 생겼습니다.
케이스로 아직 막지를 않았는데, 나중에 Line in과 블루투스 모듈을 추가할 계획입니다.

뒷회로 뒷부분의 뚜껑을 임시로 테이프로 붙여놓았습니다.
녹색의 전선은 랜선 케이블을 잘라 만든 거로 라디오 안테나 대신 사용했습니다.
위에 공간을 만들어 놓은 이유는 손잡이 역할로 이리저리 옮길 때 편합니다.

케이스 후면 블루투스 모듈을 구하게 되면 Line in을 통해 추가해 보도로 하겠습니다.
여기까지 읽어 주셔서 감사합니다.
반응형'전자공작' 카테고리의 다른 글
OP-AMP 비교기(LM393) 사양 및 사용방법 (0) 2026.03.01 ATMEL 7.0(Microchip Studio 7.0) STK500관련 인식 문제 점검 (0) 2023.02.14 로터리 엔코더(Rotary Encoder)의 아두이노 작동 예제 (0) 2023.01.19 로터리 엔코더(Rotary Encoder)의 작동 원리 및 사용 방법 (0) 2023.01.17 충전 가능 초소형 손전등 DIY (0) 2021.05.04